傳統的人工巡檢存在著工作效率低、勞動量大、人數不足和環境惡劣的通病,在巡檢效率和企業效益提升方面都存在不少問題。
而隨著人工智能技術的發展和成熟,以及物聯網、云計算、5G技術的普及,以替代人工巡檢為目的的智能巡檢機器人已經應用到越來越多的領域。變電站、數據中心、礦區以及很多需要定期、頻繁巡查的生產環境,巡檢機器人的上崗正在成為大勢所趨。
行業應用——多領域滲入
電力行業是巡檢機器人應用相對較早同時也是較為成熟的領域,已經在逐漸走向規模化,電力行業外,園區、數據中心以及礦山等行業近幾年對巡檢機器人的認知度也在不斷提高,應用也在不斷增多。

1、電力行業
電力巡檢機器人的早期研究主要集中在日本、美國等國家,早在 1980 年,日本就開始將移動機器人應用于變電站中,采用磁導航方式,搭載紅外熱像儀,對 154 kV ~ 275 kV 變電站的設備致熱缺陷進行檢測。
在中國,國家電網公司于 2002 年成立了電力機器人技術實驗室,主要開展電力機器人領域的技術研究。2004 年,研制成功第一臺功能樣機,后續在國家“863項目”支持和國家電網公司多方項目支持下,研制出了系列化變電站巡檢。2013年,變電站巡檢機器人首次進入國網招標目錄,此后,巡檢機器人市場開始進入全面推廣階段。
巡檢機器人(AGV)在電力行業的應用主要集中在輸電、變電以及配電環節,不同環節對于巡檢機器人的需求也有不同。
(1)輸電環節:對于高空輸電,目前主要用無人機對架空線路、塔架進行隱患排查;對于地下輸電,一般用隧道機器人對電力管廊內的設備進行監控。對于輸電線路損壞等問題,可以通過帶點作業機器人進行維修。
(2)變電環節:變電站是各級電網的核心樞紐。變電站巡檢機器人在室外環境下工作,需要具備自主移動、智能檢測、分析預警等功能。
(3)配電環節:配電站是電網的末端站點,數量眾多。配電站巡檢機器人在室內環境下工作,在小型化、輕量化、環境交互系統等方面和變電站巡檢機器人存在差異。
2、園區巡檢
隨著經濟的發展人工智能AMR逐漸出現在人們的視線,智慧化園區、智能化社區的建設為人們帶了一系列的便利。人工智能將成為其新的競爭熱點,巡檢機器人更是其中的重中之重。
園區巡檢機器人又叫安保機器人、智能巡邏機器人。園區巡檢機器人的好處,就是可以自由切換無軌導航和軌道導航,定制化攜帶攝像頭,定時定點定路徑巡檢,可見光視頻監控,數據分析可以進行違停檢測,可替代人工做到的異常監控如火災情況,智能識別,垃圾檢測和表盤數據等,彌補了人工在收集數據發生遺漏導致分析錯誤的狀況出現。當有異常數據出現時,軟件上進行可以迅速的報警,也就是說當有緊急情況或發現有異常安保問題時,智能移動機器人能迅速傳輸信號進行報警,保證安全治安問題。可以在較快的時間內采取行動處理好問題。
3、數據中心
數據中心機房是企業信息系統運行的核心節點,保證核心持續健康穩定對外提供服務是數據中心管理的基本目標。數據中心機房是資產密集場所,運維人員需要自動高效地掌握機房內部環境、基礎設施、網絡、計算和存儲單元等運行狀態。數據中心應用機器人技術有廣泛的應用場景,經過設計的機器人融合了數據中心管理流程,巡檢機器人能夠通過傳感器獲取巡檢對象的狀態信息以及環境信息,檢測出人工難以發現的線路發 熱、機器異響等故障,實現大范圍、無死角的智能巡檢,提高數據中心運營維護工作的穩定性和實時性。
目前,在機場機房、銀行等及通信行業的數據中心,巡檢機器人均以有落地應用。

4、礦區
礦區的高風險不言而喻,巡檢機器人的使用給礦工的生命安全增添了一份保障。礦區地形復雜崎嶇,作業環境較差,對巡檢機器人的地形通過性、防水、防塵、防腐蝕、防過熱、耐用性等各個方面都有要求。
礦區目前主要應用的巡檢機器人可分兩類,一是軌道式巡檢機器人,二是履帶式移動巡檢機器人。由于礦區地形復雜,履帶底盤在通過性能上有更好的表現,適合復雜不平整的地面環境。巡檢機器人攜帶環境探測模塊,可探測氣體、溫度、濕度、壓差等環境參數信息,同時還具備紅外圖像采集功能,圖像系統云臺可實現水平、垂直連續旋轉,實現對井下危險區域環境全方位探測。
目前,巡檢機器人已在國內一些礦區都已有應用,如塔山煤礦、神東煤炭集團、西山煤電等礦山都已有落地項目。
5、養殖業
養豬需要巡欄,監測并及時發現豬只異常情況。相較于機器,人工巡邏存在很多風險。例如在巡欄時需要對所有豬只進行測溫,工程量過大;豬作為活體動物一直處于運動狀態,人工點數容易出現疏漏;人員頻繁進出豬場會干擾豬的作息,以導致相應的應激反應,且人員出入會攜帶細菌病菌,提高豬只感染風險。智能巡檢機器人運用人工智能技術,結合物聯網、大數據分析,從聲音、姿態、體溫、運動量、成長環境等多個方面對生豬養殖進行全流程監控,實現養殖自動化、無人化管理。
除了以上列舉的場景外,在港口,監獄監管、化工廠、氣化站及糧油食品等領域,也都可以看到巡檢機器人的應用,不過大部分都處于前期的試用過程,規模化落地的實現還需要一段時間。
競爭格局——入局者增多,頭部企業初現
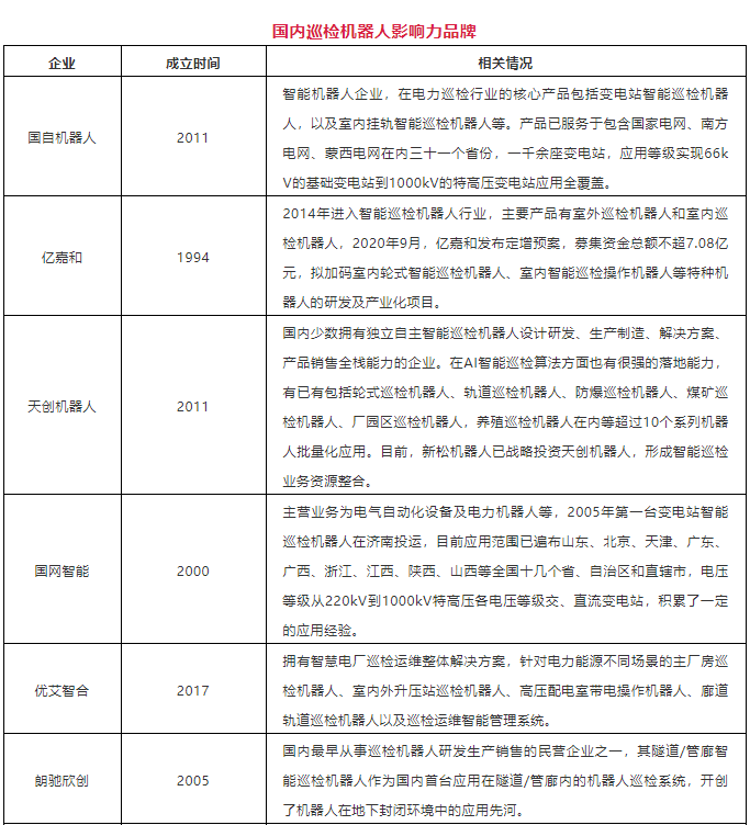
市場空間的廣闊吸引了更多的入局者,近年來,越來越多的機器人制造廠商投入到變電站巡檢機器人的設計、研發和銷售,據統計,目前國內已有25家左右具有一定規模的巡檢機器人制造廠商,并已研制出適應于不同環境條件的巡檢機器人。以下盤點了當前國內巡檢機器人市場一些影響力品牌,供大家參考!



項目落地——優秀案例集錦
案例一:國自 ╳ 新疆五彩灣北三電廠
在國自機器人為新疆五彩灣北三電廠提供的智能巡檢機器人全場景應用解決方案中,針對不同場景需求,采用多種類型智能巡檢機器人對設備的運行狀態和現場情況進行動態巡測和智能分析,實現750kV升壓站、汽機0&15米層、化水車間、配電間等區域設備智能巡檢和安全管控。

案例二:天創機器人X山東日照港口
天創具備從伺服控制到邊緣計算、從結構設計到電氣設計、從標準接口到批量交付的全棧自研技術。全球累計交付近萬臺機器人,讓機器人的每個細節,能在大規模實踐中充分磨合和優化,運行更穩定,算法更精準。其中天創皮帶機輸送系統整體解決方案成功構建了皮帶運輸全場景、整體環境的大閉環應用。
天創機器人助力日照港嵐山港區設備全面智能化巡檢,成功開辟港口碼頭智能化系統無人化巡檢新模式,推動智慧綠色港口建設與智能化巡檢技術領域深度融合應用。
山東日照港嵐山港區擁有亞洲綜合能力最大的港口礦石輸送系統,包含6個轉運站全長約8.6公里,一直以來,為保障煤炭流程裝卸作業的安全和穩定,日照港嵐山港區投入大量人力對皮帶機廊道、轉運站等場所開展日常巡檢工作。由于皮帶機流程距離長、廊道空間相對封閉,同時作業期間噪音大、粉塵多,現場巡檢工作存在勞動強度大、工作環境差、安全風險高等問題。日常人工巡檢一次,至少需要3個小時。
▲ 港口碼頭智能化系統無人化巡檢體系
港口碼頭智能化系統無人化巡檢體系是以天創智能巡檢機器人本體為核心,基于多傳感器融合技術、機器人運動控制技術、嵌入式綜合處理技術、導航及行為規劃技術、機器人AI視覺、多量信息存儲及無線傳輸于一體軟硬件相融合打造的端云一體化智慧巡檢解決方案。

紅外測溫
通過機器人的紅外攝像頭對全區域設備進行整體掃描式溫度采集,可監測滾筒、托輥超溫現象,防止溫度過高燒損輸送設備,及時起到預警作用,從而減少或避免皮帶輸送機事故發生。
故障監測
通過機器人搭載采集高清視頻圖像,利用巡檢AI算法,有效判斷皮帶跑偏,表面撕裂,路面灑落礦渣等設備故障或生產事故,并將告警信息及時反饋至控制中心,由工作人員及時進行處理。
預警聯動
在巡檢過程中,通過數值分析、閾值對比、趨勢分析、數據庫等相關技術,對異常數據進行自動預警。預警信息通過界面告警和聲光告警兩種方式呈現,及時提醒運維人員處理相關問題。

天創智能巡檢機器人的投用,大幅減輕日照港嵐山港區工作人員的勞動強度,解放人力資源,同時提高發現安全隱患的精準度,降低作業人員安全風險,提升工作效能與安全指數。天創機器人助力山東日照港港口管帶運輸,在無人智能化AGV/AMR巡檢實踐應用上邁出了突破性的一步,推動港口設備全面智能化巡檢,也進一步驗證巡檢機器人的可行性、可靠性、安全性。天創機器人實現了煤流量監測、大塊檢測,皮帶機撕裂監控等皮帶運輸系統全場景巡檢,并與大屏監控、智能運維聯動運行,已成熟應用于港口碼頭、冶金、礦山、水泥制造等行業。
案例三:優艾智合X聯手中國移動云計算數據中心RDC倉庫
2020年尾,優艾智合5G倉儲盤點巡檢機器人ARIS-RFID正式落地中國移動某云計算數據中心RDC倉庫,利用5G先進技術實現超大面積倉庫的高效巡檢盤點。該項目是國內AGV領域首次實現成功部署在電信級網絡中并提供99.9999%可用度的電信級服務。
該云計算數據中心RDC倉庫用于存儲通信物資,總面積12000㎡,高13米,倉庫中6層貨架高度不一,最高層貨架距離地面9米,首層貨架高2.3米。自數據中心投入5G建設以來,大量通信物資涌入RDC倉庫,繁重的物資出入庫工作使倉管工作人員壓力攀升,同時由于人工作業盤點效率低導致工作陷入保障工程進度和保障庫存準確的兩難境地。

優艾智合為該倉庫打造的5G倉儲盤點巡檢機器人是集地圖識別、路徑規劃、自主導航移動、智能避障、目標物體辨識、RFID盤點等功能為一體的復合智能機器人AGV。
機器人配置5G通信模塊,支持SA和NSA組網方案,保障機器人高清視頻與控制信令所需的大帶寬和低時延。基于中國移動5G網絡環境,實現每日運行超過10Gb的網絡流量,上傳平均速率80mbps,下載平均速率500mbps。結合超高頻RFID技術,機器人規劃好庫區內路徑后在倉庫內進行快速盤點作業,配合RFID高功率天線(遠距離,群讀性,可靠性)將全庫盤點時間由2天縮短在10~20分鐘,有力保障工程進度和庫存準確性,尤其是高架庫較多的倉庫場景。
優艾智合通過一體化智能解決方案,有效解決倉庫管理痛點,實現倉庫的智能巡檢盤點,將全庫盤點時間由2天縮短在10-20分鐘,極大提升工程進度和保障庫存準確性。





